Elektronische Zündung
Re: Elektronische Zündung
Mal eine andere Frage:
Wie aufwändig ist es die Verteilerantriebswelle zu tauschen? Wie ich das sehe, wird diese über eine große Mutter unter dem Ventildeckel befestigt und dann nach Lösen wahrscheinlich nach vorne rausgezogen. Aber da muss vermutlich vorne oben auch der Raderkastendeckel ab oder?
Wie aufwändig ist es die Verteilerantriebswelle zu tauschen? Wie ich das sehe, wird diese über eine große Mutter unter dem Ventildeckel befestigt und dann nach Lösen wahrscheinlich nach vorne rausgezogen. Aber da muss vermutlich vorne oben auch der Raderkastendeckel ab oder?
---------------------------------------------------------------------
betreut F10 530xd, E90 325i, E65 740i, Saab 900 S Turbo und E3 2500
betreut F10 530xd, E90 325i, E65 740i, Saab 900 S Turbo und E3 2500
Re: Elektronische Zündung
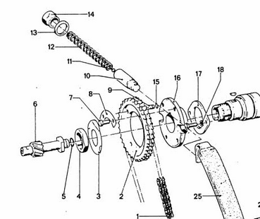
Nein. Der Verteilerantrieb ist nur in die NW gesteckt (formschlüssig über die zwei Halbmonde) mit einem O-Ring dagegen abgedichtet, wird von Öl durchflossen und ist im oberen Räderkastendeckel abgelagert.
Die grosse Mutter hält den Flansch vom Kettenrad und die Anlaufscheibe auf der NW. Also Deckel ab, und Verteilerantrieb rausziehen. Aber wozu ?
Die grosse Mutter hält den Flansch vom Kettenrad und die Anlaufscheibe auf der NW. Also Deckel ab, und Verteilerantrieb rausziehen. Aber wozu ?
- Dateianhänge
-
- V-Antrieb.png (80.27 KiB) 11979 mal betrachtet
Re: Elektronische Zündung
Es war mehr interessehalber.
Das Ritzel auf der Nockenwelle sieht auch gut aus:
Ich will morgen nochmal mit 123 Ignition telefonieren. Scheinbar ist Ihnen das Problem nicht bekannt.
Ich habe nach dem Boschverteiler 0 231 169 007 im Netz geschaut. Dort sind die Ritzel unten immer angefast. Eigentlich kann das aus meiner Sicht die einzige Ursache sein.
Weil ich schon langsam an mir zweifle, haben Maschinenbaukollegen auf der Arbeit auch nochmal gemessen. Der 123 Ignition Verteiler ist 0,6 bis 0,8mm kürzer vom Flansch am Motor bis Ritzelende im Vergleich zum Bosch. Beide sagen auch es liegt an den fehlenden Fasen.
Das Ritzel auf der Nockenwelle sieht auch gut aus:
Ich will morgen nochmal mit 123 Ignition telefonieren. Scheinbar ist Ihnen das Problem nicht bekannt.
Ich habe nach dem Boschverteiler 0 231 169 007 im Netz geschaut. Dort sind die Ritzel unten immer angefast. Eigentlich kann das aus meiner Sicht die einzige Ursache sein.
Weil ich schon langsam an mir zweifle, haben Maschinenbaukollegen auf der Arbeit auch nochmal gemessen. Der 123 Ignition Verteiler ist 0,6 bis 0,8mm kürzer vom Flansch am Motor bis Ritzelende im Vergleich zum Bosch. Beide sagen auch es liegt an den fehlenden Fasen.
---------------------------------------------------------------------
betreut F10 530xd, E90 325i, E65 740i, Saab 900 S Turbo und E3 2500
betreut F10 530xd, E90 325i, E65 740i, Saab 900 S Turbo und E3 2500
Re: Elektronische Zündung
Ich habe noch ein Problem, zu verstehen, woran sich das Ritzel unten so massiv aufgearbeitet hat. Der Kettenkasten ist Alu, das Ritzel Stahl, selbst wenn es unten angeht, sollte es Furchen im Alu hinterlassen und nicht zu solchen Zahnschäden führen. Putz doch bitte mal das Öl aus dem Schacht und schau nach Spuren. Ist da evtl. bei der Montage was reingefallen, Beilagscheibe, Federring o.ä. ???
Re: Elektronische Zündung
Hallo Marcel
Tom hat ja schon alles richtig beschrieben, eigentlich kann das nicht sein. Ich hab dir mal ein Bild gemacht, wie die Verteiler-Antriebswelle aussieht, dann kannst du dir das vielleicht besser vorstellen. Ich hab ehrlich gesagt auch keine Idee.....
Gruß Siggi
Tom hat ja schon alles richtig beschrieben, eigentlich kann das nicht sein. Ich hab dir mal ein Bild gemacht, wie die Verteiler-Antriebswelle aussieht, dann kannst du dir das vielleicht besser vorstellen. Ich hab ehrlich gesagt auch keine Idee.....
Gruß Siggi
Re: Elektronische Zündung
Das ist sehr unwahrscheinlich, weil an dem neuen Verteiler gar keine Scheiben oder sonstige lose Teile dran sind. Den alten hab ich auch mit Verteilerkappe rausgezogen. Dort kann eigentlich auch nichts reingefallen sein.tom_ftl hat geschrieben: ↑Do 5. Feb 2026, 18:43 Ich habe noch ein Problem, zu verstehen, woran sich das Ritzel unten so massiv aufgearbeitet hat. Der Kettenkasten ist Alu, das Ritzel Stahl, selbst wenn es unten angeht, sollte es Furchen im Alu hinterlassen und nicht zu solchen Zahnschäden führen. Putz doch bitte mal das Öl aus dem Schacht und schau nach Spuren. Ist da evtl. bei der Montage was reingefallen, Beilagscheibe, Federring o.ä. ???
Bei den Verteilerritzeln in den Kisten sehe ich aber auch überall eine Fase am Ritzelende. Die hat der alte Verteiler auch am Ritzel, der neue aber nicht. Eigentlich kann das für mich nur der Fehler sein, aber warum bin ich der einzige bei dem das im M30 so ist? Die haben sicherlich schon einige Verteiler an Leute mit dem Motor verkauft. Ich verstehe die ganze Sache nicht wirklich. Bis auf die fehlende Fase, kommt da für mich nichts in Betracht.
Hier nochmal der alte und neue Verteiler im Vergleich:
---------------------------------------------------------------------
betreut F10 530xd, E90 325i, E65 740i, Saab 900 S Turbo und E3 2500
betreut F10 530xd, E90 325i, E65 740i, Saab 900 S Turbo und E3 2500
Re: Elektronische Zündung
Ich fahre diese Anlage in 2 E3´s 3,0 S und das ohne kratzgeräusche und völlig Problemlos beide laufen wie ein moderner Motronic Motor von daher sind mir deine Probleme leider völlig unerklärlich
Aus Freude am Fahren BMW E3
Re: Elektronische Zündung
Sind deine Verteiler von 123ignition angefast am Ritzel wie der original Bosch Verteiler oder nicht?
---------------------------------------------------------------------
betreut F10 530xd, E90 325i, E65 740i, Saab 900 S Turbo und E3 2500
betreut F10 530xd, E90 325i, E65 740i, Saab 900 S Turbo und E3 2500
Re: Elektronische Zündung
Das bisschen mehr oder weniger Fase kann nicht die Ursache für derart massive Beschädigungen an den Zähnen sein, da war etwas im Spiel das bedeutend härter ist als das Alu des Kettenkastendeckels. Und daran sind keine korrespondierenden Schäden zu sehen. Hier fehlt ein Puzzlestück in der Geschichte ...
Re: Elektronische Zündung
Alles schon sehr eigenartig.
Mit dem Ritzel sollte ich aber nicht weiterfahren.
Hab 123ignition letzte Woche nicht erreicht.
Zumindest das Ritzel sollte neu, aber was wenn das dann wieder passiert
.
Mit dem Ritzel sollte ich aber nicht weiterfahren.
Hab 123ignition letzte Woche nicht erreicht.
Zumindest das Ritzel sollte neu, aber was wenn das dann wieder passiert
---------------------------------------------------------------------
betreut F10 530xd, E90 325i, E65 740i, Saab 900 S Turbo und E3 2500
betreut F10 530xd, E90 325i, E65 740i, Saab 900 S Turbo und E3 2500